史记泰州

 找回密码
 立即注册

微信登录

微信扫一扫,快速登录

搜索
热搜: 活动 交友 discuz
查看: 2368|回复: 0

新规!最高拘10天罚1000元

[复制链接]

447

主题

184

回帖

3707

积分

版主

Rank: 7Rank: 7Rank: 7

积分
3707
发表于 2025-12-16 10:33:11 | 显示全部楼层 |阅读模式

3ad97cd05602103141707e4b5d565709.png
@铲屎官们
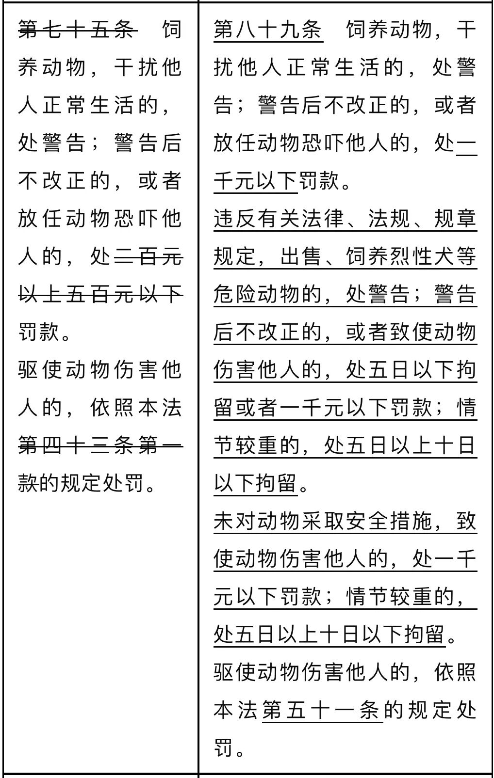
新修订的
《中华人民共和国治安管理处罚法》
将于2026年1月1日正式实施
这次修订专门给养犬划了“红线”
从今往后养犬不再是私事
而是关乎公共安全的“法律题”
违规养犬
轻则罚款,重则拘留!
30da64cbd3293c4bbbd9d81027902da5.jpeg
图源:最高人民法院司法案例研究院


那么如何做一个
负责任的文明养犬人呢?
核心就两点——
“管得住” 和 “清得净”

遛狗牵绳守住爱与责任的“生命线”

牵引绳
是爱与责任的“生命线”
一方面
主动避让行人
尤其是老人、孕妇和儿童
是养犬人的基本修养
另一方面
也可以有效防止爱犬
惊跑走失、打架
或发生交通事故

048f1562c208c08ca25f0bab037c3277.png


减轻恐慌是养犬人的责任

当爱犬对路人吠叫时
主人应立即通过
指令、牵引等方式
予以制止
而非放任

进入电梯等人员密集场所
主人应将爱犬抱入怀中
或者装入犬笼、戴犬嘴套等方式

7171055d2eb7c917eaf4eb2c8f5a46be.png 53958ba2655ebc4dca5c18307ef81eb4.png [color=rgba(0, 0, 0, 0.9)]

及时清理一纸袋的举手之劳[color=rgba(0, 0, 0, 0.9)]

狗狗的粪便
不仅影响环境卫生
还可能传播疾病、引发邻里矛盾
随手清理
是文明养犬的“必修课”
[color=rgba(0, 0, 0, 0.9)]

[color=rgba(0, 0, 0, 0.9)]出门遛狗请务必随身携带
[color=rgba(0, 0, 0, 0.9)]卫生纸或垃圾袋[color=rgba(0, 0, 0, 0.9)][color=rgba(0, 0, 0, 0.9)]狗狗排便后[color=rgba(0, 0, 0, 0.9)]主人应立即用袋子将粪便包起[color=rgba(0, 0, 0, 0.9)]投放到垃圾桶


37227fec7d65c380f0f9e8b892d90953.jpeg febfea90b5e2f4fb74ce0f1f36b8cec7.png
a5609228193e3cc1b2e56f158724ca52.gif
如果你是怕狗的行人怎么办?如果被狗咬伤该怎么办?请收下这份小贴士↓










ffbf84d961afd27612470744a322a6fc.png 575ba238edc9c44d10334bf3791f8484.jpeg 1c6900005a708ee8bb55dcd1879353b0.png dc83f3b8e818abda7d3273103520d49a.jpeg

遵守规章、文明养犬
让我们和狗狗一起
建设和谐、文明的美好城市

12fa4ada38225a1c044ec31fd75a24ac.png
回复

使用道具 举报

您需要登录后才可以回帖 登录 | 立即注册 微信登录

本版积分规则

Archiver|手机版|小黑屋|史记泰州

GMT+8, 2026-3-22 06:28 , Processed in 0.069638 second(s), 27 queries .

Powered by Discuz! X3.4

© 2001-2023 Discuz! Team.

快速回复 返回顶部 返回列表