史记泰州

 找回密码
 立即注册

微信登录

微信扫一扫,快速登录

搜索
热搜: 活动 交友 discuz
查看: 1705|回复: 0

2025泰州马拉松,最新通知!

[复制链接]

189

主题

0

回帖

1560

积分

金牌会员

Rank: 6Rank: 6

积分
1560
发表于 2025-10-13 09:14:35 | 显示全部楼层 |阅读模式

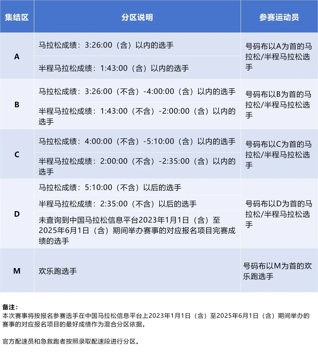
扬子江龙凤堂2025泰州马拉松

参赛包已经准备就绪

这份领物攻略请收好

091401yiamg11ggdogdido.jpeg
091400pfhnz2znhh1koy51.jpg
091400p33fd3ab119hs9ve.jpeg
091359dr0l0d0zcrpjp9dz.jpeg
091358c8ql6dbegu4d6dzy.jpeg
091358dh3ao757mgbm3im6.jpeg
091357oae4nkfcen7km7kj.jpeg
091357v5239313q11p5k2m.jpeg
091355p1xkx55gdyy0ykvy.jpeg
回复

使用道具 举报

您需要登录后才可以回帖 登录 | 立即注册 微信登录

本版积分规则

Archiver|手机版|小黑屋|史记泰州

GMT+8, 2026-3-21 20:58 , Processed in 0.068399 second(s), 26 queries .

Powered by Discuz! X3.4

© 2001-2023 Discuz! Team.

快速回复 返回顶部 返回列表